您好,欢迎访问betway精装版下载登录 | 注册
当前位置: 首页 > 新闻资讯 > 行业资讯
企业新闻 行业资讯 政策法规 betway在中国的网站 行业会展
7大建筑央企合力创造9.8万亿订单奇迹,但更应关注风险和一线迫切!
2020-02-17 17:27       来源:基建通       作者:花轮       分享:

根据基建通大数据统计,7大建筑央企2018年新签合同额总计已达8.3万亿,2019年约在9.8万亿(中国交建尚未公布年度新签数据),照此下去,2020年将超过10万亿。与此同时,营业收入也在年年上涨。2018年总的营业收入达3.9万亿,2019年大约在4万亿左右。

640.webp (47).jpg


年年“增长”的业绩和压力


根据国资委颁布的《中央企业工资总额管理办法》及《央企负责人经营业绩考核办法》,企业经营业绩考核结果会作为企业负责人薪酬分配的主要依据和职务任免的重要依据。


作为国家基建排头兵,建筑央企们每年给自己定的目标,都是只许前进、不许后退。因为一旦被评为落后企业,不仅一把手都面临被撤掉的可能,企业也将面临被整顿合并的风险。所以,每年上报的业绩都要比上年多个几十亿、几百亿。


中央企业负责人经营业绩考核办法

国务院国有资产监督管理委员会令

第40号


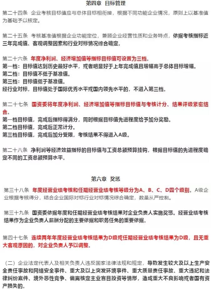
第四章  目标管理

1.jpg


责任状上白纸黑字,就算没完成也要东拼西凑,于是就出现了某些下属子公司谎报、少报、虚报业绩的情况:


有的明明超额完成了年度目标额、营业收入,却只比上年上报多一点点,剩下的额度转移到下一年,以防下一年业绩下滑。


还有的企业,为了业绩达标不顾自身实际情况疯狂接单,尤其是金额巨大的PPP项目,看似数据漂亮,其中却蕴藏着许多风险。


优秀企业不敢太高调,落后企业却在打肿脸充胖子,于是,合同额如滚雪球一般越滚越大,差距也越拉越大,业绩水分越来越大,最终对二级集团及总公司层面的数据统计和战略规划,造成误判,这也是企业发展中最大的隐形风险之一。


真实的市场行情


实际上,要求企业年年保持更高增长率这样的要求并不现实。


其一,基建市场受国家政策影响比较大,建筑央企业务在较大程度上依赖于我国政府在铁路、公路、市政建设及其他公共交通基础设施建设方面的政策基调及投资开支。若国家基础设施建设政策、 PPP 项目政策、货币政策、外汇管理政策、税收政策、房地产行业政策等方面做出调整,一定程度会给企业带来不确定影响。


早有研究报告显示,建筑业进入“存量竞争”时代。随着国内基础设施的完善,市场终究有饱和的一天。


正如基建通曾经的分析:市场不可能是永远吃不饱的贪吃蛇。建筑业市场需求总量的临界点要么已经到来,要么正在到来,不会有更高的总量。


2018年,全国建筑业总产值235000亿元,同比增长 9.9%。2019年,我国建筑业总产值248446亿元,同比增长5.7%。增速在放缓。


其二,企业基数越大,向上增长的空间就越难。


比如中国建筑在建筑业务方面(不含房地产业务)的新签合同额,增速从16年就开始下滑,18年是近10年来下滑最为严重的一年。


640.webp (45).jpg


请正视一线施工企业现状


根据很多基友反馈,许多建企项目部存在普遍亏损的情况,尤其是铁路领域。有项目负责人这样调侃:你不干,那就等着活活饿死;你要是硬着头皮干,那就有可能亏死,整不好还有可能触犯法律。


目前,工程定额中工料机运管等各项费用普遍偏低,很多单位为了完成产值,冒着亏损的风险也要把活干了,这也苦了基层干项目的一线人员。


除了投标时被迫无底线的降价,一线施工单位还要承担巨额的“社会协调费”、停(窝)工损失费、环保费以及部分地区“吃拿卡要”费等,导致工人只能被迫放弃休息权无限加班,才能勉强把工程干下来,大部分企业处于亏损状态。即使偶尔有不亏损的项目,也是靠5+2、白+黑赶出来的,甚至可能是偷工减料换来的。


这或许只是行业部分施工企业的现状,却代表了许多工程人的心声。


那些好大喜功、报喜不报忧的数字,像毒药一样蚕食着企业的肌体。而实事求是、精准到位的数据公示,才是企业正视现状、良性发展的开始。


通哥认为,经营业绩能够保持稳定增长可喜可贺,但是,切不能为了追求规模和数据漂亮,而盲目接单扩张,埋下亏损的巨大隐患。


来源/编辑:基建通原创,作者:花轮

转载请注明来源和作者!侵权必究!

必威手机官网网址查询入口系统
Welcome to the online submission and editorial system for China Water & Wastewater.
热读排行
1
2020年中国城镇污泥处理处置技术与应用高级研讨会同期召开中国无废城市建设及固废资源化利用大会邀请函
2020年中国城镇污泥处理处置技术与应用高级研讨会同期召开中国无废城市建设及固废资源化利用大会邀请函
2
3403家 2018年河北省重点排污单位名录(2501-3403)
3
杜邦水处理亮相2019上海国际水展,诠释水的无限可能
4
3403家 2018年河北省重点排污单位名录(1001-2500)
5
2019年污泥处理与资源利用国际高峰论坛 暨国际标准化组织(ISO)污泥处理和利用标准工作组会议
6
广东省城镇污水处理厂提质增效三年目标
7
3403家 2018年河北省重点排污单位名录(1-1000)
8
李杰翔调研主城区水资源保护与再生水利用工作
9
唐建国:如何做好城市排水管网的提质增效
10
中西部城镇污水垃圾处理工作提速 探索实行差别化垃圾处理收费
11
《湖南省城乡生活污水治理PPP项目操作指引》发布
12
2019年上半年建筑业发展统计分析
13
曼谷唐人街启动首个顶管冲压排水系统
14
住建部发布《农村生活污水处理工程技术标准》 12月1日施行
15
连续流好氧污泥颗粒化:No longer a dream!
16
央企加速入场环保行业 首创集团携手三峡集团保护长江生态环境
17
betway精装版下载2020年中国城镇污泥处理处置技术与应用高级研讨会 (第十一届)邀请函暨征稿启事
18
博天环境亏本甩卖“亲儿子”股权,近两月水务行业收并购案例一览!
19
王洪臣:不要让不切实际的排放标准阻碍农村污水治理
20
2019年天津市科学技术奖授奖决定:特等奖6项,一等奖23项(名单)
21
首届亚洲环境治理研讨会在昆明举行
22
住建部《农村生活污水处理工程技术标准》
23
中国节能余红辉:让天更蓝、山更绿、水更清、生活更美好!
24
生活垃圾焚烧飞灰污染控制技术规范(征求意见稿)
25
太原市中心城区污水排放总量调查
26
三峡集团:从开发长江到保护长江
27
曲久辉:中国城市污水处理的发展历程及未来展望
28
5.2亿!国际巨头胜科水务长期偷排废水,被开出中国环保史上最大罚单!
29
北京国际水展盛大开幕 十年发展铸辉煌砥砺奋进再出发
30
第三批城市黑臭水体治理示范城市竞争性选拔结果公示
31
打击围标串标!2019年“围标串标”典型案例披露......
32
报名 | 供水企业管理人员高级研修班(第三期)开启对外招生!
33
通报!5家环评单位及其环评工程师,2家单位及编制主持人限期整改6个月,3家审批申请被暂停,技术整改6个月
34
跨界打劫来了?阿里与中规院联手中标雄安BIM管理平台第一标
35
国务院取消造价资质审批,对造价工程师有何影响?
36
新型冠状病毒引起的肺炎疫情期间水厂生产运行指导意见(试行)
37
财政部令第101号——政府采购信息发布管理办法 ,自2020年3月1日起施行
38
2019科创板环保上市公司盘点
39
历时三年,全长41公里!太原汾东污水处理厂主干管全线通水
40
紫外杀菌灯在防护2019新型冠状病毒传播中的应用
关键词
返回首页 | 人才招聘 | 广告征订 | 联系我们 | 订阅中心 |
地址:天津市和平区新兴路52号都市花园大厦21层
商务热线:022-27835639 传真:022-27835592 E-mail: cnwater@vip.163.com
Copyright © 2019betway官方官网登录版权所有 津ICP备20004590号 津公网安备 12010102000028号 本站推荐IE8.0及以上浏览器1024×768以上分辨率浏览
Baidu
betway必威西汉姆联官网