2019年12月以来,湖北省武汉市陆续发现多例不明原因肺炎病例,已被证实为一种新型冠状病毒(SARS-CoV-2)感染的急性呼吸道传染病。2020年1月20日起,湖北省以外地区也开始通报确诊病例,疫情呈现全国蔓延之势。自2020年1月23日,各地陆续启动重大突发公共卫生事件一级响应,全力应对不断发展的疫情。现有的资料显示,SARS-CoV-2的感染途径是以近距离飞沫传播和接触传播等方式为主。但有新的研究发现,在确诊患者的粪便中检测到了SARS-CoV-2 RNA,并进一步从重症感染患者粪便样本中,分离出活的冠状病毒,病毒通过粪-口传播的可能性引发业界关注。
长期实践表明,人类和动物粪便是饮用水微生物污染的主要途径,病原微生物的控制是饮用水安全保障的首要问题。本文结合饮用水中病毒等微生物的健康危害、饮用水水质标准中对病毒等指标的控制要求,对饮用水中病毒的去除或灭活方法和效果进行了探讨,以期为饮用水中病毒等微生物的控制和饮用水安全保障提供技术支持。
1 病毒及其健康危害
病原微生物污染饮用水可导致介水传染病的发生,影响公众健康。因此,各国把控制饮用水的生物风险作为饮用水安全保障工作的重中之重。水中病原微生物主要包括病原菌、病毒和原生动物(原虫及蠕虫)。病原菌主要包括大肠埃希氏菌、军团菌、伤寒杆菌、霍乱弧菌等;病毒主要包括肠道病毒、腺病毒、甲型肝炎病毒、诺如病毒、轮状病毒等;原生动物主要包括隐孢子虫、贾第鞭毛虫、痢疾阿米巴虫、麦地那龙线虫、血吸虫等。病原微生物对环境有一定的抵抗能力,可在自然环境中存活几天、几个月甚至更长时间。病原微生物经水传播进入人体,达到致病剂量时,可导致胃肠炎、腹泻、痢疾、肝炎、霍乱、伤寒等多种疾病。
病毒是一种个体微小,结构简单,只含一种核酸(DNA或RNA),必须在活细胞内寄生,并以复制方式增殖的非细胞型生物。其生物学性状主要包括:(1)体形大小多为20~300 nm不等,形态主要有球形、杆形和蝌蚪形;(2)结构简单,最简单的病毒结构由蛋白质外壳和内部的遗传物质组成,较复杂的病毒外边有包膜(脂质和糖蛋白);(3)每一种病毒只含有一种核酸,即DNA或RNA;(4)缺乏完整的酶系统和代谢系统,只能利用宿主活细胞内现成的代谢系统合成自身复制所需的核酸和蛋白质成分;(5)病毒进入宿主的活细胞后,借助于宿主细胞为其提供的原料、能量和酶等必要条件,以自我复制的方式进行增殖;(6)严格的活细胞内寄生,在离体条件下,能以无生命的生物大分子状态存在,并保持其侵染活力;(7)有些病毒的核酸还能整合到宿主的基因组中;(8)一般对抗生素不敏感,但对干扰素敏感。介水传播的病毒能够感染人的胃肠道,并通过被感染人群的粪便排出体外,带来水污染风险;呼吸道病毒通常经飞沫传播,有些呼吸道病毒也存在于粪便中,也可能会带来潜在的水污染风险。不同病毒的结构、成分、核酸组成和形态不尽相同,在环境介质中的存活能力以及对水净化过程及消毒剂的耐受力也不尽相同。

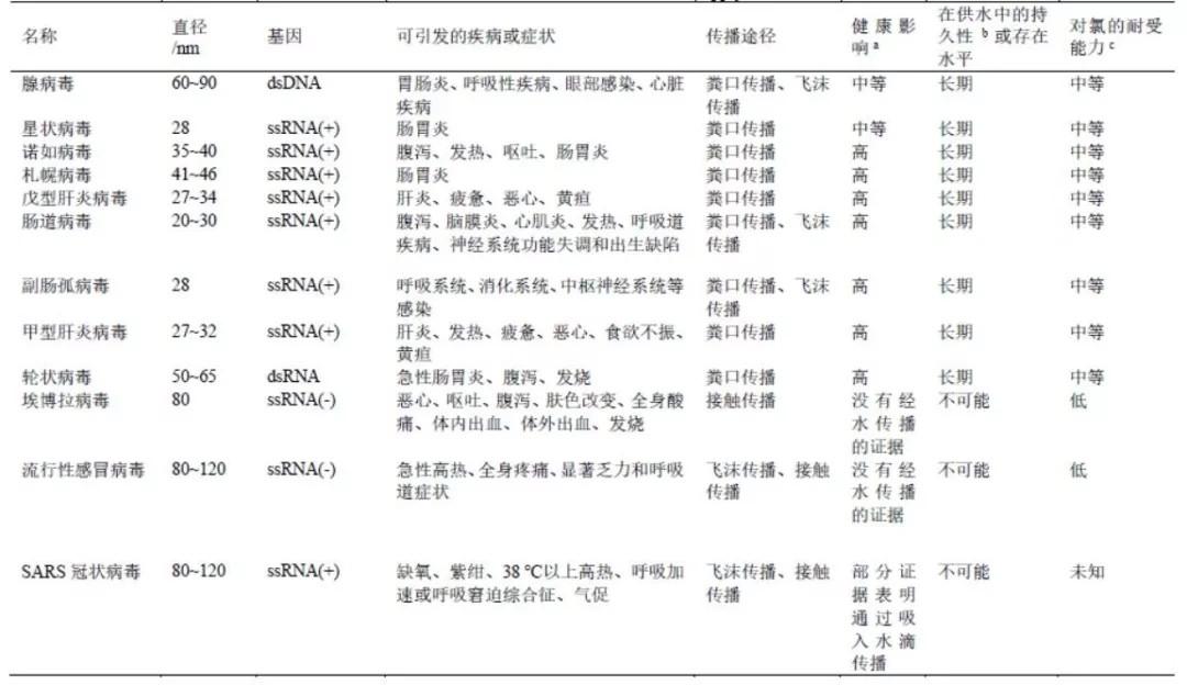
病毒进入水体后不能增殖,因此在水环境中会随着时间而减少。吴俊等研究指出,江河湖库、地下水等均可检出肠道病毒。病毒在水体中的存活情况受环境影响,呈现季节性差异。张静于2016年对河北省某城乡供水一体化水厂的64份水样(水源水26份,生活饮用水38份)进行肠道病毒检测,有1份水源水水样检出肠道病毒,阳性率为3.85%(1/26),浓度为22.8 Copies/L,生活饮用水水样中未检出肠道病毒。部分病毒的基本信息、可引发的疾病、介水传播过程中的健康影响程度、在供水中的持久性或存在水平以及对氯的耐受性等信息如表1所示。
冠状病毒是具有外套膜的单股正链RNA病毒,直径约80~120 nm,在自然界中广泛存在,可以感染人、猪、猫、犬、鼠、狼、鸡、牛、蝙蝠与禽类脊椎动物。近些年发现的致病性较高的人冠状病毒包括严重急性呼吸综合征冠状病毒(SARS-CoV)、中东呼吸综合征冠状病毒(MERS-CoV)以及2019年的新型冠状病毒(SARS-CoV-2)。冠状病毒通过呼吸道分泌物等方式排出体外,主要通过飞沫传播和接触传播,该病毒引起的感染主要发生在冬春季。在确诊重症患者粪便中分离出活的冠状病毒,提示应严控与患者相关的粪便、污水的消毒处理,严防该病毒介水传播。
表1 部分病毒对人体的健康影响及与供水相关的特性

注:a. 健康影响与疾病的发病率和严重程度相关,包括与疾病暴发事件的联系;
b. 在20 ℃水中,传染期的检测时段(短期为少于一周;中等为一周至一月;长期为一月以上);
c. 对氯的耐受能力受净水工艺和操作条件等因素的影响;这里假设按常规的剂量和接触时间进行处理,温度为20 ℃,pH值为7~8时,病原体处于传染期并游离分布于水中;对氯的耐受能力,低为在小于1min内99%灭活,中等为99%灭活所需时间为1~30 min,高为99%灭活所需时间大于30 min
2 饮用水标准中病毒指标的控制要求
2.1我国饮用水标准
我国《生活饮用水卫生标准》(GB 5749—2006)为全文强制的国家标准,该标准特别重视对微生物指标的控制要求。标准条文中明确指出“生活饮用水中不得含有病原微生物。……生活饮用水应经消毒处理”;同时,对6项微生物指标提出了限值要求,包括总大肠菌群(不得检出)、大肠埃希氏菌(不得检出)、耐热大肠菌群(不得检出)、菌落总数≤100 CFU/mL、贾第鞭毛虫<1 个/(10 L)和隐孢子虫<1 个/(10 L);此外,还规定浑浊度限值为1 NTU(水源与净水技术条件受限时为3 NTU)。但该标准中未列入病毒指标。
2.2WHO饮用水水质准则
2011年WHO出版了《饮用水水质准则》第4版,于2017年出版了增补版。准则中列出了可能的水源性病毒病原体,如表1中前9项,并提及了SARS冠状病毒,指出虽然部分证据认为SARS冠状病毒可通过吸入水滴传播,但该病毒不属于介水传播病原微生物,不可能存在于饮用水中。对于包括病毒在内的各项微生物指标,准则并未给出明确的指导值,只是从健康影响、感染源、暴露途径等方面进行了阐述;同时,要求做好水源防护,整合全面的水处理方法和检测方法,建立多重屏障,防范病毒等微生物污染。
2.3美国饮用水水质标准
美国饮用水水质标准由美国环保局(USEPA)负责制定,分为一级强制性标准和二级推荐性标准。其中,一级标准中规定了病毒(肠道病毒)的最大污染物浓度目标值(MCLG)要求为0,最大污染物浓度(MCL)要求为病毒的去除/灭活率不低于99.99%(4 lg)。USEPA把浑浊度也列入到微生物指标中,限值要求为95%的水样要达到0.3 NTU,最大限值为1 NTU。
2.4其他国家饮用水水质标准
欧盟和日本的饮用水水质标准中未列入病毒指标。加拿大饮用水水质标准中列入了肠道病毒指标,其控制要求和美国一致,即病毒去除/灭活率不低于99.99%。澳大利亚饮用水准则中将大肠杆菌噬菌体作为饮用水是否受到粪便和(或)病毒污染的指示微生物指标,规定100 mL饮用水中不应检出大肠杆菌噬菌体;同时,准则中还列出腺病毒、肠道病毒、肝炎病毒、诺如病毒以及轮状病毒作为参考指标,但没有给出限值。
3 饮用水中病毒的控制
3.1水净化过程及化学消毒对病毒的去除/杀灭效果
饮用水安全保障措施主要包括水源防护、集中净化和消毒处理、管网输送等。显然,良好的水源是饮用水安全的基础,水质净化处理是关键过程,尤其是消毒环节,是保障饮用水生物安全的重要屏障。

传统的常规处理工艺过程为混凝-沉淀-过滤-消毒,这仍是目前我国以地表水为水源的自来水厂的主流水处理工艺。实践证明,混凝、沉淀、过滤工艺过程对水体中的病毒可起到一定的去除作用,如表2所示。
表2 混凝、沉淀、过滤等水处理过程对病毒的去除效果

由表2可知,混凝、沉淀、过滤等水处理过程对病毒的去除效果受到多种因素的影响,实践中可通过控制浑浊度来评估水处理的效果。构成浑浊度的物质(如细菌、真菌、蛋白质、腐殖质、藻土等)对水中的病毒具有一定的吸附作用,同时对病毒也有保护作用,病毒在高浊度水中的存活时间更长。因此,低浑浊度对去除病原体、保证饮用水安全,具有积极而重要的意义,在提高消毒剂消毒效率的同时可降低水中的细菌、病毒和原虫等微生物。据资料显示,常规处理工艺对浑浊度的平均去除率约为98.83%。为满足我国《生活饮用水卫生标准》(GB 5749—2006)中规定的末梢水浑浊度不超过1 NTU的控制要求,水厂一般将出厂水的浑浊度控制在0.5 NTU或更低。资料表明,当滤后水的浑浊度低于0.3 NTU时,病毒的对数去除率可达到2 lg。
消毒是杀灭微生物的重要环节。在消毒过程中,水厂通过控制CT值(消毒剂剩余浓度和接触时间的乘积)来实现对微生物的灭活。我国《生活饮用水卫生标准》(GB 5749—2006)要求,饮用水必须经过消毒处理,并规定了氯及游离氯制剂、氯胺、臭氧、二氧化氯等常用化学消毒方式的使用要求,包括消毒剂的余量控制要求和与水的接触时间,如表3所示。
表3 《生活饮用水卫生标准》消毒剂余量和接触时间相关要求及CT值

病毒对消毒剂的抵抗力受到许多因素的影响,如水温、pH、消毒剂类型等,即CT值的确定与上述因素密切相关。WHO《饮用水水质准则》等文献给出了常用消毒剂在不同环境条件下灭活2 lg的病毒所需CT值,如表4所示。由表4可知,除氯胺外,其他消毒剂对病毒均具有较好的杀灭效果。但文献中除氯胺消毒明确了试验对象是轮状病毒外,其他消毒剂的数据均未明确试验对象。
表4 不同消毒剂对病毒灭活的CT值

USEPA针对甲型肝炎病毒也给出了不同病毒对数灭活率和环境条件下CT值的数据,如表5所示。
表5 不同消毒剂对甲型肝炎病毒灭活的CT值

由表5可知,水温越高,达到同样杀灭效果所需的CT值越小,即温度是控制病毒杀灭的有利条件。氯胺在甲型肝炎病毒的杀灭效果上不尽如人意,这与WHO提供的信息一致。此外,针对同样的杀灭效果,USEPA给出的CT值范围比WHO给出的数值范围要窄,总体数据偏低(臭氧除外),分析可能与试验对象不同有关。USEPA提供的原始文献资料中明确试验对象是甲型肝炎病毒,推测WHO文献中的数据来源于对多种病毒的试验结果,由于不同的病毒对消毒剂的敏感性会有一定差异,则WHO给出的范围比较宽泛。Hoff给出的脊髓灰质炎病毒和轮状病毒在达到2 lg对数灭活率情况下各种消毒剂的CT值数据说明了同样的问题,如表6所示。
表6 脊髓灰质炎病毒和轮状病毒2 lg灭活所对应的CT值(5 ℃,pH值为 6~7

除温度之外,pH也是消毒效果的重要影响因素。White提供了游离氯制剂在不同温度和pH条件下对柯萨奇病毒A2型灭活的CT值,如表7所示。由表7可知,在pH值为7.0~9.0时,pH值越低,CT值越小。表7的数据同样表明,水温是消毒的有利因素,水温越高,所需的CT值越小。
表7 不同水温和pH条件下柯萨奇病毒A2型2 lg灭活所对应的CT值

冠状病毒属于有包膜的亲脂类病毒,按照目前人类认知的微生物对消毒处理的抗力大小,有包膜的病毒相对容易被消毒剂杀灭。目前,未见针对新型冠状病毒(SARS-CoV-2)的消毒剂抵抗力研究。王新为等采用病毒加标的方法开展了污水中SARS冠状病毒的灭活试验。结果显示,SARS冠状病毒在污水中对消毒剂的抵抗力比大肠杆菌8099和大肠杆菌f2噬菌体都低,污水中游离氯余量在0.4 mg/L以上(水温为20 ℃,消毒时间为30 min)时,SARS冠状病毒可被完全灭活。
3.2物理消毒对病毒的杀灭效果
将水煮沸和紫外线照射是常见的物理消毒方式。WHO资料表明,将水煮沸对病毒可以达到6 lg以上的杀灭效果;USEPA给出的紫外线对腺病毒的杀灭数据表明,水厂、二次供水设施和净水器常用的的剂量(40 mJ/cm2)对腺病毒仅能达到0.5 lg的灭活效果,如表8所示。
表8 紫外线照射对腺病毒的对数灭活率与照射剂量的关系
3.3膜过滤技术对病毒的去除效果
近年来,特别是《生活饮用水卫生标准》(GB 5749—2006)颁布实施以来,我国规模化水厂的水处理工艺得到普遍提升,臭氧活性炭等深度处理工艺逐渐增多,膜处理工艺也开始得到应用。膜处理技术是以压力为推动力的一种膜分离技术,通过不同孔径尺寸的膜,将水中微生物、颗粒物甚至是溶解盐从水中分离出去,基本不需要使用化学药剂,产水水质相对稳定,受进水波动影响较小。膜过滤技术去除微生物的机理主要有两种:(1)机械筛分,通过膜截留比自身孔径大或与其孔径相当的微生物颗粒;(2)吸附截留,当微生物穿过膜表面进入膜内部时,由于膜自身物理化学性质和静电引力的影响使它们沉积在膜孔侧壁或膜内部基质上。被截留的微生物的尺寸原则上应大于膜孔径。根据孔径的不同,膜可细分为反渗透(RO)膜、纳滤(NF)膜、超滤(UF)膜和微滤(MF)膜等,其中,微滤膜孔径最大,反渗透膜孔径最小,4种膜与相应可截留物质的关系如图1所示。

图1 不同膜过滤技术可截留的物质
病毒颗粒直径很小,大多介于0.02~0.30 μm。从孔径上看,微滤膜不足以去除病毒,但实际上微滤膜对病毒有一定的去除作用,这通常认为是由于膜表面形成的滤饼层的作用,但滤饼层是不稳定的,并容易通过反冲洗过程去掉,因此,实际上微滤并不适用于饮用水中病毒的去除。对于超滤技术目前仍存在争议,美国的29个州中只有6个州认可超滤对病毒的对数去除率可以达到1 lg及以上,更多的州更倾向于采用混凝、沉淀、过滤、消毒等组合工艺对病毒进行控制;也有观点认为,超滤膜对病毒的截留远高于基于筛分原理的理论截留率,膜对病毒的分离过程不是简单的筛分过程,膜对病毒的吸附在膜的截留中具有重要地位,因此,超滤膜也有被应用于病毒的去除或纯化。纳滤技术和反渗透技术能够有效去除病毒,但因运行成本较高等原因,目前在水厂应用有限。需要注意的是,膜过滤过程对病毒没有持续控制能力,为确保饮用水输配过程安全有效,水处理过程需要配合消毒工艺的使用。另外,膜污染问题也需要注意。
4 小结
(1)病原微生物污染饮用水可导致介水传染病的发生,粪便污染是饮用水微生物污染的主要途径。
(2)传统的混凝、沉淀、过滤等水净化过程对病毒有一定的去除效果,可通过控制浑浊度来评估水处理的效果,当滤后水的浑浊度低于0.3 NTU时,病毒的对数去除率可达到2 lg。
(3)化学消毒是杀灭微生物的重要措施,可通过控制CT值来实现对微生物的有效灭活。水温、pH、消毒剂类型、病毒种类等是影响消毒效果的重要因素。
(4)物理消毒方法中,煮沸对病毒有很好的杀灭效果;紫外线剂量为40 mJ/cm2时,对腺病毒仅能达到0.5 lg的灭活。
(5)微滤不适用于饮用水中病毒的去除,超滤对病毒的去除效果仍有争议。膜处理过程需要配合消毒工艺以确保饮用水输配过程的安全。
(6)美国、加拿大等少数国家的饮用水水质标准中规定了病毒的控制要求。我国饮用水卫生标准中虽然没有病毒指标,但提出了生活饮用水应经消毒处理及对消毒的具体控制要求,同时规定了浑浊度的限值。水厂应首先做好水源防护,并根据水源污染特征、环境条件及水处理工艺等情况,强化对浑浊度的控制,确保消毒措施有效运行,加强消毒剂余量和微生物指标监测以及安全巡查,确保饮用水生物安全。
(7)水厂应加强卫生管理和传染病防控,供、管水人员应身体健康,禁止患有碍饮用水卫生疾病的人员和病原携带者直接从事供、管水工作,必要时供、管水人员也应做好自身的健康防护。
本文即将发表于《净水技术》2020年第3期“水务战疫”专刊的“新冠肺炎疫情防控技术”专栏。



